• 雪佛兰官网旗舰店/雪佛兰官网旗舰店电话

    2026-01-27 清博 0 次 电车维修

    雪佛兰官网旗舰店/雪佛兰官网旗舰店电话 品牌官方线上渠道上汽通用车工坊:部分配件可通过其线上商城或线下连锁服务门店购买;天猫/京东官方旗舰店:部分常用配件(如机油、滤清器等)会通过电商平台销售,需认准“上汽通用汽车”认证店铺。柳州市连塘路23号供水大夏二十五层:这里是上汽通用柳州五菱汽车配件的批发销售中心。作为上汽通用五菱的官方配件销售渠道之一,该销售中心提供的配件质量有保障,且种类齐全,涵盖了五菱汽车各个车型的原厂配件。对于追求配件品质和原厂适配性的客户来说,前往该销售中心购买配件是较为可靠...

  • 小客车更新指标查询官网(小客车指标变更查询)

    2026-01-27 清博 0 次 电车维修

    小客车更新指标查询官网(小客车指标变更查询) 1、杭州本地宝:访问网页链接https://m.hz.bendibao.com/cyfw/yaohao/ ,这里有杭州小客车增量指标(摇号)的最新消息,如2025年8月杭州市小客车增量指标配置数量公告、摇号时间等。还能查询摇号结果,包括个人结果和单位结果。2、杭州市民若需查询小客车更新指标,可访问“杭州市小客车总量调控管理信息系统”官方网站。该网站提供了便捷的查询入口,确保用户能够轻松获取所需信息。用户可以通过点击此处直接进入官网:点此进入。此外,您也可...

  • 【皇冠陆放suv参数,皇冠陆放多少钱落地】

    2026-01-27 清博 0 次 电车维修

    【皇冠陆放suv参数,皇冠陆放多少钱落地】 丰田皇冠陆放和汉兰达各有优势,得结合需求选,核心对比如下:定位设计有别1)皇冠陆放定位豪华中大型SUV,车身5015mm长于汉兰达的4965mm,轴距一样是2850mm,侧面线条更修长,尾部是贯穿式尾灯加“皇冠”标识,内饰标配13英寸双联屏,质感突出。若更看重性价比和外观,推荐选择皇冠陆放;若对品牌传统车型有偏好,汉兰达也是可靠选择。以下从多个方面对这两款车进行详细对比分析:品牌与定位皇冠陆放:皇冠作为一个拥有几十年历史的品牌,在消费者心中具有重要地位。...

  • 女士代步小型车(女士代步小型车推荐)

    2026-01-27 清博 0 次 电车维修

    女士代步小型车(女士代步小型车推荐) 1、捷达VA3(优惠后) 指导价:5万左右(优惠后),经销商报价2万起 核心优势:大众5L发动机+6AT变速箱、标配ESP+胎压监测,综合油耗7L/百公里,保养费用低,转向精准易上手,适合新手代步及耐用性需求。2、预算5万左右适合作为日常通勤代步的车型,推荐宝骏3吉利远景X3 PRO、比亚迪F3三款,它们在价格、实用性、燃油经济性方面表现突出,适合新手驾驶且维护成本较低。3、在5万以下预算范围内,2025年推荐的小型代步燃油车以国产入门级车型为主,包括宝...

  • 怎么倒车 怎么倒车入库

    2026-01-27 清博 0 次 电车维修

    怎么倒车 怎么倒车入库 1、倒车时正确打方向的方法如下:调整后视镜与坐姿 确保左右后视镜能清晰看到两侧及后方路况,中央后视镜可观察正后方。 坐姿端正,左手握方向盘9点位置,右手搭在副驾驶座椅靠背(便于回头观察)。方向盘操作原则 车尾往哪边移动,方向盘就往哪边打: 若需车尾向左移动,方向盘向左转; 需车尾向右移动,方向盘向右转。2、三轮车倒车打方向的方法为:遵循“哪边宽往哪边打”的原则,即想让车尾往哪去,方向盘就往哪打。分左右倒车的窍门在于观察车头或车尾偏向哪一侧,然后向相反方向...

  • 【21年宝马320li二手价格,宝马320li 二手价格】

    2026-01-27 清博 0 次 电车维修

    【21年宝马320li二手价格,宝马320li 二手价格】 1、宝马320Li的售价受年份、车况、里程、配置等因素影响,二手市场价格通常在15万-10万之间浮动,具体需结合实际情况评估。核心影响因素 年份与车况 202款及以后车型(含改款):新车指导价约389万-389万,落地价多在35万-45万;二手车因里程、保养记录差异,售价多在2万-30万区间。2、二手宝马320Li的价格因车型年份、行驶里程、车况等因素差异显著,价格范围从几万元到二十多万元不等。具体可分为以下三类:2009-2014年老款车型:6万-10...

  • 新款沃尔沃s60参数配置(沃尔沃s60l参数)

    2026-01-27 清博 0 次 电车维修

    新款沃尔沃s60参数配置(沃尔沃s60l参数) 其他细节新款S60在配置上进一步优化,例如新增无线充电功能,提升日常使用便利性。轻混系统的加入不仅降低了油耗,还提升了动力响应的平顺性,驾驶体验更佳。新款沃尔沃S60通过动力升级、智能系统迭代以及细节优化,进一步提升了产品竞争力,适合追求性能与科技感的消费者。新款沃尔沃S60在细节优化升级和动力配置方面有以下核心信息:外观细节优化风格选择:新款沃尔沃S60继续提供豪华版、运动版两种外观风格。豪华版:下包围采用贯穿式镀铬材质点缀,提升车辆横向视觉宽度,营造...

  • 本田飞度老款图片 飞度老款价格

    2026-01-27 清博 0 次 电车维修

    本田飞度老款图片 飞度老款价格 本田在2月14日发布了第四代飞度,距离2001年发布的第一代飞度,差不多已经快要有20年的时间了。可能很多年轻的朋友已经不太熟悉飞度最早是什么样子了,下面我们就来一起重新看看四代飞度的进化史吧(图片:response)。月3日,本田官方为纪念飞度诞生20年,正式发布了飞度两款特别版车型Casa和Maison。以下是关于这两款特别版车型的详细介绍:车型定位与外观差异Casa版:更注重激情,采用水晶红色金属漆,外观风格更为动感。Maison版:主打居家优雅,...

  • 拖车价格多少钱一台 拖车的价格

    2026-01-27 清博 0 次 电车维修

    拖车价格多少钱一台 拖车的价格 参考价格:5万~15万 蓝牌一拖二救援车,该车型在轻卡底盘上进行改装,底盘厂家包括东风、解放、福田、江淮、江铃、五十铃等,业务范围主要针对乘用车(包含小轿车、SUV、越野车、商务车),可改装半落地或全落地两种形式。吨后托臂救援车的价格因品牌、配置、地区及购买渠道等因素而异,无法直接给出具体价格,但通常价格范围在十几万元至几十万元不等。以下是一些影响5吨后托臂救援车价格的主要因素:品牌与制造商:不同品牌和制造商的救援车在价格上存在差异。基础款抢险救援消防车...

  • 【汽车抛光打蜡的好处与坏处,汽车抛光打蜡的好处与坏处图片】

    2026-01-27 清博 0 次 电车维修

    【汽车抛光打蜡的好处与坏处,汽车抛光打蜡的好处与坏处图片】 当然,选用车蜡时还必须考虑与车漆颜色相适应,一般深色车漆选用黑色、红色、绿色系列的车蜡,浅色车漆选用银色、白色、珍珠色系列车蜡。 不打蜡有什么危害吗? 汽车经常暴露在空气中,免不了受风吹雨淋,容易造成漆面暗斑,极大影响了漆面的质量及使用寿命。另外,水滴易使暴露金属表面产生锈蚀。车蜡可以防水汽车经常暴露在空气中,风日晒,要想做到光亮如新是很困难的。如果有水滴或雨滴残留在车身表面,在强烈的阳光照射下它们就会凸透镜果产生高温,严重时会造成漆面的暗斑,时间长了漆...

  • 2014年雪佛兰赛欧多少钱/2014年雪佛兰赛欧多少钱落地

    2026-01-27 清博 0 次 电车维修

    2014年雪佛兰赛欧多少钱/2014年雪佛兰赛欧多少钱落地 1、014年雪佛兰不同车型的二手售价差异较大,具体价格需结合车型、配置、车况及里程综合判断,主流价格区间为0.88万 - 8万元。以下为各车型详细价格分析:雪佛兰赛欧:价格跨度大,手动挡与自动挡差异明显手动挡:价格受配置、里程及车况影响显著。2、014年雪佛兰爱唯欧行驶5万公里的二手车价格大致在2到89万元之间。以下是影响价格的具体因素:车况:由于这款车已停产停售,且保值率不高,其二手车价格受车况影响较大。车况非常好的情况下,价格多处于70到89万元;若...

  • 尚酷r多少匹马力,尚酷多少排量

    2026-01-27 清博 0 次 电车维修

    尚酷r多少匹马力,尚酷多少排量 1、大众R20 0T(高性能版本)独特价值:高尔夫R20/尚酷R专属机型,原厂即搭载K04涡轮增压器,256马力输出配合强化连杆设计。推荐2012年后生产的改进版,解决了早期型号的凸轮轴磨损问题。二手市场需注意区分普通EA113与真正的R20发动机(可通过增压器型号TR30-73识别)。2、EA113发动机最值得考虑的三款车型分别是奥迪TTS、高尔夫GTI(第五代)和尚酷R。 奥迪TTS 动力性能:奥迪TTS搭载了0T满血版的EA113发动机,原厂动力高...

  • 沃尔沃s80l二手车值得购买吗,二手沃尔沃s80二手车多少钱

    2026-01-27 清博 0 次 电车维修

    沃尔沃s80l二手车值得购买吗,二手沃尔沃s80二手车多少钱 {25万买个啥二手车?} 选择雷克萨斯ES 预算25万,可以考虑购买2013款雷克萨斯ES250,前提是行驶里程不超过10万公里。虽然ES300h更受市场欢迎,但ES250以较高的性价比和卓越的品质,以及较低的维护成本成为更实惠的选择。雷克萨斯车辆的保值率亦是有口皆碑。在25万预算范围内,二手宝马525Li是极具竞争力的C级豪华轿车选择,其核心优势体现在品牌价值、产品力均衡性及市场口碑三方面。以下从具体维度展开分析:品牌溢价与市场认可度宝马作为传统豪华品...

  • 18年的昂科威建议买吗 18年的别克昂科威20四驱,卖多少钱

    2026-01-27 清博 0 次 电车维修

    18年的昂科威建议买吗 18年的别克昂科威20四驱,卖多少钱 年的昂科威是否值得购买需结合版本和车况综合判断,0T版本性价比高,5T版本需谨慎选择。具体分析如下:0T版本:推荐购买,性价比突出2018款昂科威0T车型搭载9AT变速箱,动力匹配成熟,驾驶平顺性显著优于5T版本。四驱系统通过性良好,适合复杂路况。建议购买。关于是否购买一辆于2018年生产的昂科威车型,我会推荐购买。理由如下:首先,昂科威作为一款热门的SUV车型,在市场上具有较高的知名度和口碑。它通常具备良好的驾驶感受和舒适的乘坐体验,这使其成为消费者喜...

  • 广汽本田致在最新消息,广汽本田汽车suⅴ报价大全

    2026-01-27 清博 0 次 电车维修

    广汽本田致在最新消息,广汽本田汽车suⅴ报价大全 广汽本田ZR-V致在e:HEV正式上市,售价区间为199-289万元,共推出4款配置车型。以下是关于该车型的详细介绍:平台与定位:ZR-V致在e:HEV为油电混动版车型,与全新一代思域同平台打造,定位紧凑型SUV市场。外观设计:前脸:采用竖置式格栅中网,两侧雾灯造型狭长,搭配黑化设计的轮圈和外后视镜,与燃油版形成差异化。广汽本田混动SUV ZR-V致在e:HEV正式上市,售价199-289万元,共推出4个版本车型。一同上市的还有ZR-V致在240TURB...

  • 江铃电动车新能源价格 江铃电动汽车最新款

    2026-01-27 清博 0 次 电车维修

    江铃电动车新能源价格 江铃电动汽车最新款 1、综上所述,江铃e100电动车价格不等的现象,主要由配置差异、电瓶大小与类型以及销售渠道等因素共同作用所致。2、价格与性价比:2万左右的二手新能源汽车,如果车况良好,性价比是相当高的。例如,像江铃新能源E100这样的车型,虽然是二手,但性能和外观都还不错,能满足日常代步的需求。车况与性能:购买二手电动车时,车况和性能是非常重要的考虑因素。建议选择那些车龄较短、里程数较少、电池性能良好的车辆。3、江铃新能源E100:价格与定位:这款车型在二手市场上,2万...

  • ds雪铁龙报价及图片,雪铁龙ds5报价

    2026-01-27 清博 0 次 电车维修

    ds雪铁龙报价及图片,雪铁龙ds5报价 1、雪铁龙天逸C5在郑州的落地价会因车型配置、购车时间、经销商优惠活动等因素而有所不同。大致来说,其落地价可能在15万到20万元左右。不同配置的天逸C5价格有差异。入门版本车型价格相对较低,落地价可能接近15万元。2、郑州雪铁龙天逸C5的落地价根据车型和优惠活动有所不同。以2026款 360THP 智享版为例:经销商报价:该车型的经销商报价为137万元,这是在享受了6万元的优惠后的价格。必要花费:除了经销商报价外,购车还需要支付购置税、上牌费用、车船使用...

  • 日产天籁多少钱(日产天籁多少钱?)

    2026-01-27 清博 0 次 电车维修

    日产天籁多少钱(日产天籁多少钱?) 车龄在4 - 5年的二手天籁价格一般在10 - 15万元区间内,但实际价格会因多种因素有所差异,部分车源价格可能低于此区间。不同车源价格差异明显从具体车源来看,价格跨度较大。例如2016款改款0L XL舒适版,2017年11月上牌、里程18万公里的武汉车源报价05万;同年3月上牌、里程8万公里的漳州车源报价80万。015年的天籁二手车价格因车况、行驶里程、配置、地区等因素会有较大差异。一般来说,车况良好、行驶里程正常、配置基础的车型,价格大致在5万到8万...

  • 异地购车本地上牌流程,异地买车后悔的三大原因

    2026-01-27 清博 0 次 电车维修

    异地购车本地上牌流程,异地买车后悔的三大原因 准备临时牌照 临时牌照可向卖车的经销商索要,也可自行购买,以备路上遇到交警检查。购买保险 在出发前,需提前与所在地保险公司业务员联系,将所购车辆的车架号发送给对方,购买交强险、三责险和车损险等主要保险项目。异地购车本地上牌的办理流程如下: 购车:在异地选择心仪车辆并完成购买,确保车辆手续齐全,包括购车发票、车辆合格证等。 缴纳购置税:一般可在购车地或本地缴纳。缴纳时需准备好相关资料,如购车发票、车辆合格证、身份证等。 购买保险:可在购车地购买,也可回到本...

  • 瑞麒牌汽车,瑞麒汽车图片大全

    2026-01-27 清博 0 次 电车维修

    瑞麒牌汽车,瑞麒汽车图片大全 以下为一些招财又不俗气的狗狗名字推荐。“瑞麒”,“瑞”象征祥瑞,寓意带来好运福气,“麒”指麒麟,是吉祥招财的象征,这个名字大气又有内涵。“元宝”简单直接,元宝本身就是财富的代表,叫起来可爱又顺口,充满活泼感。奇瑞汽车系列有五种车标。奇瑞汽车标志含义:奇,有特别地的意思 ; 瑞,有吉祥如意的意思,合起来就是特别地吉祥如意。奇瑞英文CHERY是单词CHEERY( 中文意思为欢呼地、兴高采烈地) 减去一个e而来。奇瑞之名寓意深远,奇有特别,瑞为吉祥,象征着特别...

  • 外地车怎么才能进北京二环/外地车辆能否进北京二环

    2026-01-27 清博 0 次 电车维修

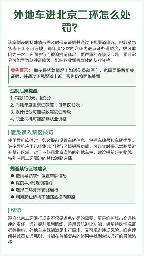
    外地车怎么才能进北京二环/外地车辆能否进北京二环 外地车辆持有进京证可以在北京市二环内行驶,但需遵守特定的限行规定。根据北京市交通管理局的规定,外地车辆只要办理了进京证,就可以在限定时间内进入北京二环。具体的限行规定如下:每天6时至22时,禁止外省、区、市核发号牌(含临时号牌)的载客汽车通行二环主路。外地车全天禁止进入北京二环路(含)以内道路及二环路主路,但存在部分豁免情形和合规通行方式,具体规则如下:核心限行规定全天禁行区域外埠号牌载客汽车24小时禁止驶入二环路(含)以内道路,包括建国门外大街、复兴门...

  • 小鹏汽车什么时候上市的,小鹏汽车那年上市的

    2026-01-27 清博 0 次 电车维修

    小鹏汽车什么时候上市的,小鹏汽车那年上市的 小鹏汽车的上市之路备受瞩目。在上市前,小鹏汽车曾计划以每股11至13美元出售8,500万股美国存托股票,上市估值预计最高931亿美元。然而,最终的上市规模大幅超出预期,显示出资本市场对新能源汽车领域的高度追捧。在特斯拉的引领下,新能源汽车股正成为美股市场的热门投资标的。月27日,小鹏汽车正式上市,蔚来、理想、小鹏“三驾马车”齐聚美股。 上市首日,小鹏汽车股价超过21美元(人民币147元),总市值156亿美元(人民币1092亿元),和理想(151亿美元)基...

  • 第一代五菱之光,第一批五菱之光

    2026-01-27 清博 0 次 电车维修

    第一代五菱之光,第一批五菱之光 1、五菱神车在无人区的救援故事在西藏无人区,一辆五菱神车的离合器片损坏,车主联系多方救援无果后,无奈之下向五菱厂家客服求助。上汽通用五菱客服人员迅速响应,通知青海新源玉树分公司并发出救援单。救援车辆在海拔约4500米、路况糟糕(路面积雪)的曲麻莱县麻多乡山区行驶了380公里,历时7小时终于到达目的地。 1、进气系统、进气门根部的积碳过多,造成冷启动时的混合气浓度过稀。解决方法:清理进气系统。节气门脏污严重,进气量不足。解决方法:清理节气门。起动机的转速达...

  • 科沃兹配置参数,科沃兹配置参数详解

    2026-01-27 清博 0 次 电车维修

    科沃兹配置参数,科沃兹配置参数详解 1、020款科沃兹0T整体表现不错,具有时尚外观和经济油耗,但在细节上存在一些不足。以下是具体分析: 外观设计:- 线条流畅,展现出时尚感和动感,给人留下年轻活力的深刻印象。 动力性能:- 中途加速性能一般,但发动机参数有所提升,为驾驶者带来一定的推动力。- 油门响应灵敏,初段动力响应迅速。2、科沃兹搭载了5L发动机,最大功率为113马力(另一说法为109马力),最大扭矩为141牛米(另一说法为146牛·米),采用了六档手自一体变速箱,动力参数上轩逸经典...